各有關單位:
為規范北京市氫燃料電池汽車車用加氫站建設審批,現將《北京市氫燃料電池汽車車用加氫站建設審批暫行辦法》印發給你們,請抓好貫徹落實。
特此通知。
北京市城市管理委員會
北京市發展和改革委員會
北京市規劃和自然資源委員會
北京市交通委員會
北京市市場監督管理局
北京市氣象局
北京市住房和城鄉建設委員會
北京市應急管理局
北京市公安局公安交通管理局
2024年7月18日
北京市氫燃料電池汽車車用加氫站建設審批暫行辦法
第一章 總 則
第一條 為規范本市氫燃料電池汽車車用加氫站(以下簡稱加氫站)建設審批程序,確保氫能產業健康發展,本著科學合理、安全規范的原則,根據國家相關管理規定,結合本市氫能產業發展政策,制定本辦法。
第二條 本辦法適用于本市行政區域內新建和改(擴)建加氫站的建設審批。
第三條 本辦法所稱加氫站,是指為氫燃料電池汽車儲氫瓶充裝氫燃料的專門場所,包括單獨建設的加氫站和綜合能源站中的加氫部分。其中,綜合能源站是新型交通能源供應站,是集充(換)電、加汽(柴)油、加氣和加氫等兩種或兩種以上供給服務功能為一體的綜合能源基礎服務設施。
第四條 城市管理部門牽頭負責本市加氫站的建設審批工作。發展改革、規劃自然資源、住房城鄉建設、交通、市場監管、公安交管、氣象等部門按照職責,做好加氫站建設審批的相關工作。市城市管理委會同有關部門制定本市單獨建設的加氫站和集充(換)電、加汽(柴)油、加氣和加氫等兩種或兩種以上功能為一體的綜合能源站的安全建設運營技術標準,并加強建設運營安全監管。
第二章 規劃和建設
第五條 市城市管理委會同市發展改革委、市規劃自然資源委等部門編制市級加氫站發展規劃,報市政府批準后實施。各區政府可結合區域產業發展實際,在市級規劃基礎上,研究制定各區加氫站發展規劃,并報送市城市管理委、市發展改革委、市規劃自然資源委。規劃中涉及城市空間資源的內容,應當符合本市相應層級的國土空間規劃。
第六條 加氫站新建和改(擴)建,應當符合本市加氫站發展規劃。已經納入國土空間規劃的加氫站建設用地,未經法定程序調整規劃,不得改變用途。
第七條 加氫站新建和改(擴)建項目,應當符合《加氫站技術規范》(GB50516)、《汽車加油加氣加氫站技術標準》(GB50156)要求,并由具有相應評價和設計資質的單位進行安全評價和安全設施設計,安全設施必須與主體工程同時設計、同時施工、同時投入使用。
第八條 加氫站新建和改(擴)建,建設單位應當按照規定選擇具有相應等級資質的單位進行工程設計,并負責組織竣工驗收。
第九條 加氫站新建和改(擴)建,建設單位應當按照國家和本市檔案管理規定,收集、整理項目建設各環節的文件資料,建立健全項目建設檔案,并在項目竣工驗收后6個月內向城市建設檔案機構移交齊全、準確的項目建設檔案。
對站內設施實施更新改造的,應當在竣工驗收后更新設施的建設檔案,并辦理建設檔案移交手續。
第三章 新建加氫站審批程序
第十條 加氫站建設用地應為本市國土空間規劃確定為城鄉建設用地,利用已有土地開發建設的,應提供土地出讓合同、劃撥決定書、不動產權證書等材料。項目單位依法向規劃自然資源部門提出加氫站建設用地申請。
國有建設用地使用權按照國家土地管理相關規定執行,以出讓形式取得。經依法登記的集體經營性建設用地,土地所有權人可以通過出讓、出租等方式交由單位或者個人使用,并應當簽訂書面合同,載明土地界址、面積、動工期限、使用期限、土地用途、規劃條件和雙方其他權利義務。
第十一條 加氫站建設需辦理的手續。
。ㄒ唬╉椖靠尚行砸庖。
市城市管理委結合本市加氫站發展規劃,對項目位置、場地條件、服務對象等內容提出可行性意見。
。ǘ╉椖块_工建設前辦理下列手續:
規劃自然資源部門辦理多規合一審查意見、選址意見書、建設工程規劃許可等規劃手續及消防設計審查。
發展改革部門進行項目備案,對綜合能源站中除加氫部分外的設施按照對應法規制度進行審批管理。
以下手續可并聯辦理:
應急部門配合城市管理部門參加安全預評價和安全設施設計評審。
氣象部門出具《雷電防護裝置設計核準意見書》。
公安交管部門辦理《影響交通安全的占道施工許可證》。
住房城鄉建設部門依法對配套房屋建筑工程辦理《建筑工程施工許可證》。
(三)項目開展建設,竣工驗收后辦理下列手續:
規劃自然資源部門辦理相應規劃核驗手續。
住房城鄉建設部門依法對未申請聯合驗收的配套房屋建筑工程辦理工程竣工驗收備案手續,對申請聯合驗收的配套房屋建筑工程牽頭開展聯合驗收工作,依法、依職責開展建設工程消防驗收工作,辦理《建設工程消防驗收意見書》。
以下手續可并聯辦理:
氣象部門出具《雷電防護裝置驗收意見書》。
市場監管部門負責依法辦理《特種設備使用登記證》和《氣瓶充裝許可證》,依法發放特種設備作業人員證書,辦理《營業執照》。
交通部門辦理加氫站開設道口占掘路行政許可手續。
城市管理部門根據《北京市燃氣管理條例》,辦理《燃氣經營許可》(氫燃料電池汽車車用加氫站);涉及綜合能源站加氣部分的儲供氣裝置及管線新建、改(擴)建的,辦理《燃氣經營許可》(燃氣汽車加氣站)。
第十二條 綜合能源站中加氫以外部分的建設按照本市現行建設審批規定執行。
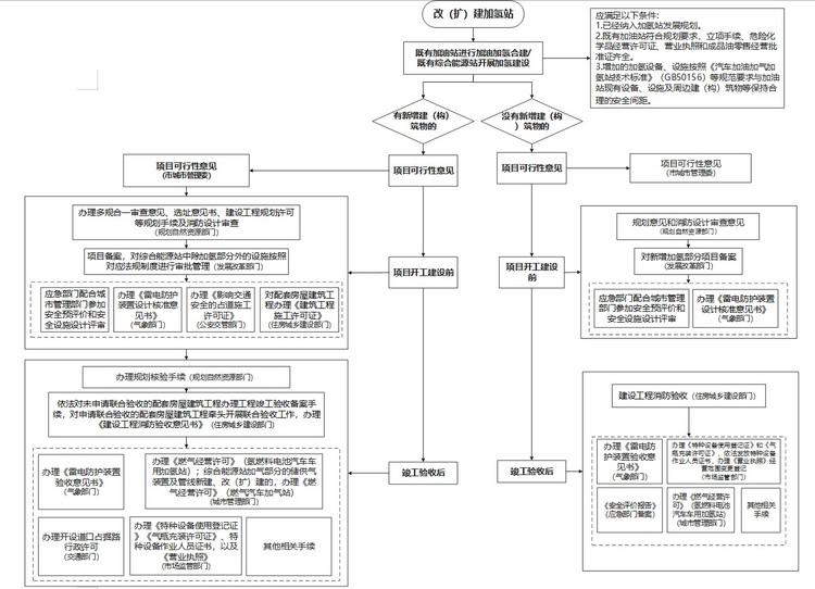
第四章 改(擴)建加氫站審批程序
第十三條 改(擴)建加氫站參照新建加氫站審批程序辦理。
加氫站建(構)筑物改(擴)建,經本市相關部門辦理變更和驗收手續后即可運營。
加氫站設施、設備類(儲供氫裝置、壓力管道、壓縮機、加氫機等)改造,經本市相關部門依法、依職責開展變更和驗收工作。
第十四條 既有加油站進行加油加氫合建需辦理的手續。
。ㄒ唬┍臼幸婪ㄈ〉煤戏ㄓ玫厥掷m的國有、集體土地上建設的既有加油站均可進行加氫加油合建,并區分國有土地及集體土地邊界,應滿足以下條件:
1.已經納入加氫站發展規劃。
2.既有加油站符合規劃要求,立項手續、危險化學品經營許可證、營業執照和成品油零售經營批準證齊全。
3.增加的加氫設備、設施按照《汽車加油加氣加氫站技術標準》(GB50156)等規范要求與加油站現有設備、設施及周邊建(構)筑物等保持合理的安全間距。
。ǘ┯行略鼋ǎ嫞┲锏,辦理手續同新建加氫站。
。ㄈ]有新增建(構)筑物的,辦理下列手續:
1.項目可行性意見。
市城市管理委根據本市加氫站發展規劃,對項目位置、場地條件、服務對象等內容提出可行性意見。
2.項目開工建設前。
規劃自然資源部門無需辦理規劃許可手續,但應出具規劃意見和消防設計審查意見。其中,規劃意見應明確該項目用地的規劃情況,消防設計審查意見應明確加氫站設計方案是否符合消防設計要求。
發展改革部門對新增加氫部分進行項目備案。
以下手續可并聯辦理:
應急部門配合城市管理部門參加安全預評價和安全設施設計評審。
氣象部門出具《雷電防護裝置設計核準意見書》。
3.項目開展建設,竣工驗收后辦理下列手續:
住房城鄉建設部門依法、依職責開展建設工程消防驗收工作。
以下手續可并聯辦理:
氣象部門出具《雷電防護裝置驗收意見書》。
建設單位將《安全評價報告》報應急部門備案。
市場監管部門負責依法辦理《特種設備使用登記證》和《氣瓶充裝許可證》,依法發放特種設備作業人員證書,辦理《營業執照》經營范圍變更登記。
城市管理部門根據《北京市燃氣管理條例》,辦理《燃氣經營許可》(氫燃料電池汽車車用加氫站)。
第十五條 既有綜合能源站開展加氫建設,參照本辦法第十四條執行。
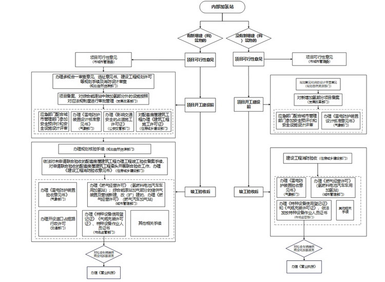
第五章 內部加氫站建設審批程序
第十六條 內部加氫站是指為公交、環衛、物流等公共服務車輛提供加氫服務,以及利用企業或產業園(區)內部自有或租賃場地建設,且不向社會車輛提供經營服務的加氫站。內部加氫站無需辦理《營業執照》等經營手續。
內部加氫站如對社會車輛提供商業化加氫服務保障,按照本辦法規定的新建、改(擴)建加氫站審批程序完善相應手續。
第十七條 無土地使用權出讓(劃撥)合同或租賃協議的土地,原則上不能進行加氫站建設。特殊情況確需建設的,另行研究。
第六章 附 則
第十八條 本辦法具體解釋工作由市城市管理、發展改革、規劃自然資源、住房城鄉建設、交通、市場監管、公安交管、氣象部門承擔,自印發之日起施行。



附件:
北京市氫燃料電池汽車車用加氫站建設審批暫行辦法.docx